闪电PDF编辑器快照如何使用?闪电PDF编辑器快照使用教程
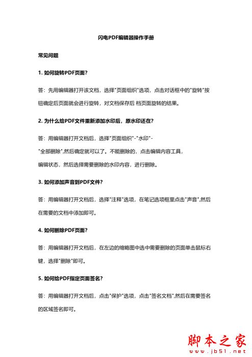
闪电PDF编辑器专业的pdf编辑软件,这款软件支持成PDF编辑、阅读、批注、编辑文本、绘图标注、添加照片等功能,本文中介绍的时候闪电PDF编辑器快照使用的方法
闪电PDF编辑器快照如何使用?想了解闪电PDF编辑器的快照功能如何使用的朋友可以阅读本文内容参考下。
闪电pdf编辑器下载入口
软件功能
这款PDF编辑器可轻松完成PDF编辑、阅读、批注、编辑文本、绘图标注、添加照片、填写表单、签署合同、合并PDF文档、删除PDF文档、插入PDF文档、PDF页面旋转以及加密保护,同时支持一键段落编辑,告别繁琐费时的行间编辑,自动识别字体,省时省力,可进行全文标注,让您阅读文献、资料更加方便;具有删除、添加文档,插入图片、链接,文字大小颜色更改,文档签章、高亮等功能,带来全新的工作体验。
如果想要快速在PDF文档中截图,应该如何实现呢?编辑中有一个快照的功能可以帮助大家,随时随地,轻轻松松的在PDF文档中快速截图,如何操作呢?下面一起来看看吧!
闪电PDF编辑器快照使用教程
第一步、下载最新版本的编辑器后,双击打开;选择"打开"-"浏览",打开需要处理的PDF文档。

第二步、打开文档后,选择"开始"-"快照"功能。

第三步、这时候,鼠标箭头旁边就会出现一个像照相机的图标,在需要复制的页面中单击鼠标左键就能立刻截取内容了。

复制好后,直接按住Ctrl+V将截取的内容粘贴在word,ppt等编辑文本中,复制效果如下(图片格式:.jpg):

第四步、其中,还能放大文档页面,再截取页面中仅需要的一部分。

第五步、操作方法:拖住鼠标不放,在页面中选择一个区域,松开鼠标后就能直接截取到需要的部分。

同样的,直接按住Ctrl+V将截取的内容粘贴在word,ppt等编辑文本中,复制效果如下(图片格式:.jpg):

其中,在文档页面中,直接单击鼠标右键也能调出"快照"功能。

以上就是小编为大家带来的闪电PDF编辑器快照如何使用?闪电PDF编辑器快照使用教程的全部内容,希望能对您有所帮助,小伙伴们有空可以来脚本之家网站,我们的网站上还有许多其它的资料等着小伙伴来挖掘哦!
特别提醒:软件需要登录后才可以使用哦。
上一篇:如何为图片添加超链接?闪电PDF编辑器为图片添加超链接的方法介绍
栏 目:office教程
下一篇:Office365中ppt页面怎么添加焦点平滑过渡效果?
本文标题:闪电PDF编辑器快照如何使用?闪电PDF编辑器快照使用教程
本文地址:https://zz.feitang.co/wangzhanyunying/2986.html
您可能感兴趣的文章
- 11-262010 Office密钥过期怎么办?Office2010产品激活失败的解决方法
- 11-26office2010产品密钥有哪些?最新office2010激活密钥汇总
- 11-26office2007密钥哪里找?office2007永久密钥序列号
- 11-26Office2016怎么安装?Office2016安装激活教程
- 11-26Office2010最新激活密钥有哪些?Office2010激活密钥分享大全
- 11-26求Office2013密钥?2025最新Office2013激活密钥
- 11-26Office2013电话怎么激活?Office2013永久激活方法
- 11-26office2016打开卡顿怎么办?office2016打开缓慢的解决技巧
- 11-26Office 2010中文版怎么转换为英文版?
- 11-26office 2010激活错误代码0X8007000D如何解决?


阅读排行
- 12010 Office密钥过期怎么办?Office2010产品激活失败的解决方法
- 2office2010产品密钥有哪些?最新office2010激活密钥汇总
- 3office2007密钥哪里找?office2007永久密钥序列号
- 4Office2016怎么安装?Office2016安装激活教程
- 5Office2010最新激活密钥有哪些?Office2010激活密钥分享大全
- 6求Office2013密钥?2025最新Office2013激活密钥
- 7Office2013电话怎么激活?Office2013永久激活方法
- 8office2016打开卡顿怎么办?office2016打开缓慢的解决技巧
- 9Office 2010中文版怎么转换为英文版?
- 10office 2010激活错误代码0X8007000D如何解决?
推荐教程
- 07-012025最新office2010永久激活码免费分享,附office 2010激活工具
- 07-01怎么免费获取2025最新office2016专业增强版永久激活密钥/序列号
- 07-01office365怎么永久激活?2025.5最新office,office365序列号推荐
- 06-25office2021年最新永久有效正版激活密钥免费分享
- 06-13Office 2024激活工具,2025年Office2024激活工具及激活密钥分享
- 05-12Microsoft office2019产品激活密钥(100%永久激活)
- 07-01office2021专业增强版2021激活密钥2023密钥永久激活 万能office202
- 06-17经验分享Win11激活密钥怎么获取(win11专业版激活密钥)
- 07-01office 2021激活码/序列号推荐,office2021附激活工具
- 06-25Office2021激活密钥永久最新分享





