乌云漏洞平台被连锅端?互联网安全缺失的到底是什么
还记得我们之前说过的有个白帽子提交了世纪佳缘的漏洞然后被世纪佳缘告了的事情吗?这件事情引起了国内很多白帽黑帽的关注,如今事情又发酵,中国最大的两大漏洞平台——乌云和漏洞盒子同时出现状况。我们想看到这方面的监管和立法能跟上时代,仅此而已。
昨天晚上微博用户@互联网的那点事 爆料,一向在发布互联网安全漏洞方面较为专业的提交平台乌云网被连锅端,高层被全部带走,而官方页面也显示其目前无法访问,这也让不少的用户担心其存在涉及敏感信息的问题导致被关停。
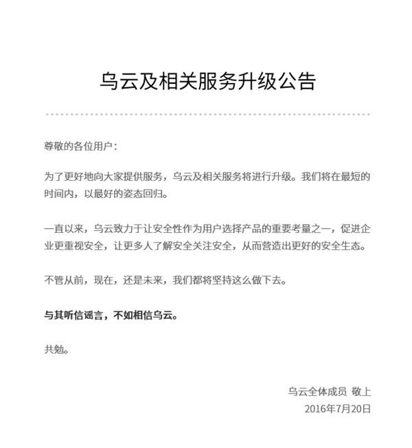
针对此事,乌云漏洞平台方面进行了连夜否认,并在官网挂出了自家声明,称是自家平台服务正在升级,“为了更好地向大家提供服务,乌云及相关服务将进行升级。我们将在最短的时间内,以最好的姿态回归……不管是从前,现在,还是未来,我们都将坚持这么做下去。与其听信谣言,不如相信乌云。”
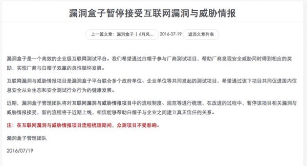
事实上与此同时,另外一家白帽子社区漏洞盒子也发表声明,称将对互联网漏洞与威胁情报项目中的流程制度、规范等进行梳理,目前将暂停接受互联网漏洞与威胁情报。
作为一家知名漏洞报告安全平台,乌云也在自家网站当中多次公开互联网厂商漏洞,在去年,乌云公开了一个世纪佳缘网站存在的严重会员信息漏洞,世纪佳缘在修复之后报警,称“有4000余条实名注册信息被不法窃取”,报告者随即被相关部门以涉嫌“非法获取计算机系统数据犯罪”逮捕。
对于这些漏洞报告平台在中国的监管问题依然存在空缺,有数据指出其报告的漏洞存在不及时报告的问题,因此容易被不法分子利用,后续情况我们会继续关注。
您可能感兴趣的文章
- 12-02如何成为一名黑客或者安全从业人员
- 12-02白帽黑客、灰帽黑客、黑帽黑客三者的区别介绍
- 12-02Struts2 S2-016漏洞修复总结
- 12-02struts2安全漏洞分析
- 12-02乌云漏洞平台被连锅端?互联网安全缺失的到底是什么
- 12-02安卓7.0解决部分勒索软件问题 安卓7.0包含正义代码
- 12-02未来互联网企业安全问题预测 网络安全是场硬仗


阅读排行
推荐教程
- 12-02Struts2 S2-016漏洞修复总结
- 12-02乌云漏洞平台被连锅端?互联网安全缺失的到底是什么
- 12-02如何成为一名黑客或者安全从业人员
- 12-02白帽黑客、灰帽黑客、黑帽黑客三者的区别介绍
- 12-02未来互联网企业安全问题预测 网络安全是场硬仗
- 12-02安卓7.0解决部分勒索软件问题 安卓7.0包含正义代码
- 12-02struts2安全漏洞分析








