不再发布周销量榜:对所有人都是好事 包括理想
车圈里,吃瓜群众们最喜闻乐见的周销量榜,最近又起争议了。
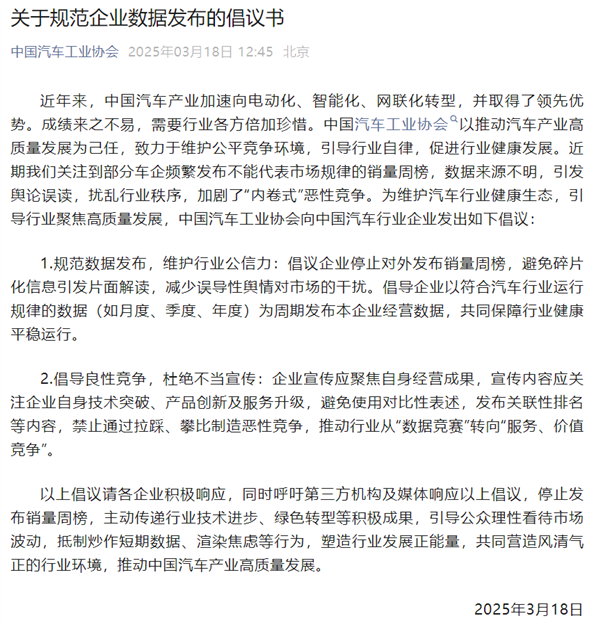
起因是中国汽车工业协会发了一个倡议书,里头说有部分车企频繁发布不能代表市场规律的销量周榜,加剧内卷,倡议停止发布。
好家伙,这不明摆着就是冲着大家的周榜指定供应商理想喊话的吗?

而理想确实响应了倡议,这周没有发榜。
搞笑的是,联想没发,网上流传了一个不知道哪里来的民间榜,字体排版都和理想的一模一样。

上一篇:微软DXR光追升级1.2:性能飙升2.3倍!NVIDIA成最大赢家
栏 目:资讯
下一篇:全国首次!广电5G 700MHz“黄金频段”应急通信无人机试飞成功
本文地址:https://zz.feitang.co/ruanjianxiazai/1860.html
您可能感兴趣的文章
- 03-31年轻人的第一台跑车!小跑车SC01将于4月15日上市:售价不超30万元
- 03-31美的集团回应清仓小米股票:正常投资操作
- 03-31宁德时代CTO:为了超充过多牺牲电池产品可靠性不可取
- 03-31用时216天!小鹏MONA M03第十万台下线:创新势力纯电最快生产下线纪录
- 03-31苹果新品剧透:M5芯片iPad Pro、MacBook Pro都在下半年
- 03-31明日起 北京自动驾驶应用场景向个人乘用车拓展
- 03-31雷军把SU7 Ultra的价格打下来后:网友破防
- 03-31央视入股爱奇艺原因曝光:球迷或能免费看国足vs印尼生死战
- 03-31合资家轿之王!新一代日产轩逸配置曝光:有望提供三种动力
- 03-31杨元庆自豪肯定:过去的一年 创造联想历史最佳成绩


阅读排行
推荐教程
- 05-11office2019+visio2019+project2019最新激活密钥和激活方法
- 11-29潘粤明新剧《白夜破晓》豆瓣开分仅7.0:对不起大家7年等待
- 05-11Office 2019产品密钥在哪里输入?如何关联Microsoft帐户?
- 05-11office 2010永久的密钥 office 2010 密钥
- 11-29营销号编造抖音电商一年GMV超2万亿元!官方辟谣
- 07-0372岁刘晓庆想演《封神》里的妲己:演年轻人完全没问题
- 11-29美团回应骑手吐口水:虚假摆拍!已永久限制接单
- 12-02被骂擦边 网友鼎力支持:吴柳芳粉丝量火速反超管晨辰
- 07-04比尔盖茨最新预言:耳机和眼镜才是AI硬件重点
- 03-06只要6元 《王者荣耀》阿轲化蝶舞皮肤今晚0点秒杀





